在前面的六章中,介绍了 Spring Security 的基础使用,在继续深入向下的学习前,有必要理解清楚 Spring Security 的认证流程,这样才能理解为什么要这样写代码,也方便后续的扩展。
一、认证流程
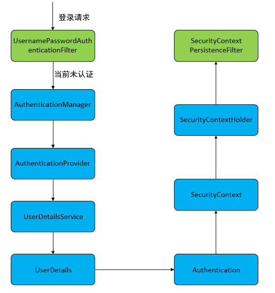
上图是 Spring Security 认证流程的一部分,下面的讲解以上图为依据。
(1) 用户发起表单登录请求后,首先进入 UsernamePasswordAuthenticationFilter:
在 UsernamePasswordAuthenticationFilter 中根据用户输入的用户名、密码构建了 UsernamePasswordAuthenticationToken,并将其交给 AuthenticationManager 来进行认证处理。
AuthenticationManager 本身不包含认证逻辑,其核心是用来管理所有的 AuthenticationProvider,通过交由合适的 AuthenticationProvider 来实现认证。
(2) 下面跳转到了 ProviderManager ,该类是 AuthenticationManager 的实现类:
我们知道不同的登录逻辑它的认证方式是不一样的,比如我们表单登录需要认证用户名和密码,但是当我们使用三方登录时就不需要验证密码。
Spring Security 支持多种认证逻辑,每一种认证逻辑的认证方式其实就是一种 AuthenticationProvider。通过 getProviders() 方法就能获取所有的 AuthenticationProvider,通过 provider.supports() 来判断 provider 是否支持当前的认证逻辑。
当选择好一个合适的 AuthenticationProvider 后,通过 provider.authenticate(authentication) 来让 AuthenticationProvider 进行认证。
(3) 传统表单登录的 AuthenticationProvider 主要是由 AbstractUserDetailsAuthenticationProvider 来进行处理的,我们来看下它的 authenticate()方法。
首先通过 retrieveUser() 方法读取到数据库中的用户信息:
1 | user = retrieveUser(username,(UsernamePasswordAuthenticationToken) authentication); |
retrieveUser() 的具体实现在 DaoAuthenticationProvider 中,代码如下:
当我们成功的读取 UserDetails 后,下面开始对其进行认证:
在上图中,我们可以看到认证校验分为 前校验、附加校验和后校验,如果任何一个校验出错,就会抛出相应的异常。所有校验都通过后,调用 createSuccessAuthentication() 返回认证信息。
在 createSuccessAuthentication 方法中,我们发现它重新 new 了一个 UsernamePasswordAuthenticationToken,因为到这里认证已经通过了,所以将 authorities 注入进去,并设置 authenticated 为 true,即需要认证。
(4)至此认证信息就被传递回 UsernamePasswordAuthenticationFilter 中,在 UsernamePasswordAuthenticationFilter 的父类 AbstractAuthenticationProcessingFilter 的 doFilter() 中,会根据认证的成功或者失败调用相应的 handler:
这里调用的 handler 实际就是在《SpringBoot集成Spring Security(6)——登录管理》中我们在配置文件中配置的 successHandler() 和 failureHandler()。
二、多个请求共享认证信息
Spring Security 通过 Session 来保存用户的认证信息,那么 Spring Security 到底是在什么时候将认证信息放入 Session,又在什么时候将认证信息从 Session 中取出来的呢?
下面将 Spring Security 的认证流程补充完整,如下图:
在上一节认证成功的 successfulAuthentication()方法中,有一行语句:
1 | SecurityContextHolder.getContext().setAuthentication(authResult); |
其实就是在这里将认证信息放入 Session 中。
查看 SecurityContext 源码,发现内部就是对 Authentication 的封装,提供了 equals、hashcode、toString等方法,而SecurityContextHolder 可以理解为线程中的 ThreadLocal。
我们知道一个 HTTP 请求和响应都是在一个线程中执行,因此在整个处理的任何一个方法中都可以通过 SecurityContextHolder.getContext()来取得存放进去的认证信息。
从 Session 中对认证信息的处理由 SecurityContextPersistenceFilter 来处理,它位于 Spring Security 过滤器链的最前面,它的主要作用是:
- 当请求时,检查 Session 中是否存在 SecurityContext,如果有将其放入到线程中
- 当响应时,检查线程中是否存在 SecurityContext,如果有将其放入到 Session 中
三、获取用户认证信息
通过调用 SecurityContextHolder.getContext().getAuthentication() 就能够取得认证信息:
1 |
|
上面的写法有点啰嗦,我们可以简写成下面这种, Spring MVC 会自动帮我们从 Spring Security 中注入:
1 |
|
如果你仅想获取 UserDetails 对象,也是可以的,写法如下:
1 |
|












