一、ClassLoader
在介绍双亲委派机制之前,必须先要了解类加载器 ClassLoader,当 .java 文件经过编译生成 .class 文件后,需要通过 ClassLoader 将其加载入 JVM 中。
Java 中包括以下四类 ClassLoader:
- Bootstrap ClassLoader 启动类加载器【主要负责加载核心类库(
java,lang.*)等】 - Extension ClassLoader 扩展类加载器【主要负责加载
jre/lib/ext目录下的扩展类库】 - Application ClassLoader 应用程序类加载器【主要负责加载当前应用程序的类】
- Custom ClassLoader 自定义类加载器
1.1 获取 ClassLoader
通过 java.lang.Class#getClassLoader 方法就能够知道加载某个类的具体 ClassLoader,如下面代码所示:
1 | import sun.net.spi.nameservice.dns.DNSNameService; |
输出结果如下:
1 | null |
Object.class是java.lang类,它的 ClassLoader 是 Bootstrap ClassLoader,但是由于 Bootstrap ClassLoader 采用 C++ 实现,因此其的输出结果为 null。DNSNameService.class是 JRE 扩展包类,它的 ClassLoader 是 Extension ClassLoader。Foo.class是我自定义的类,它的 ClassLoader 是 Application ClassLoader。
1.2 篡改 ClassLoader
上一节提到 Object.class 是 java.lang 包提供的类。如果我自己也定义一个 java.lang.Object 类,能够编译通过吗?
1 | package java.lang; |
运行如上代码后会报错,原因就是因为 Java 的双亲委托机制。
1 | 错误: 在类 java.lang.Object 中找不到 main 方法, 请将 main 方法定义为: |
二、双亲委派机制
2.1 概念
当 JVM 接收到需要加载类的请求时
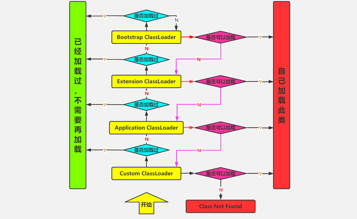
(1)首先自下向上判断该类是否已经加载:
-
首先判断 Custom ClassLoader 是否已经加载该类,如果没有加载,委派给自己的 parent classLoader --> Extension ClassLoader。
-
判断 Application ClassLoader 是否已经加载该类,如果没有加载,委派给自己的 parent classLoader --> Extension ClassLoader。
-
判断 Extension ClassLoader 是否已经加载该类,如果没有加载,委派给自己的 parent classLoader --> Bootstrap ClassLoader。
-
判断 Bootstrap ClassLoader 是否已经加载该类。
(2)如果所有 ClassLoader 都未加载,则自上向下加载该类:
- 首先判断 Bootstrap ClassLoader 能否加载该类,如果不能加载,委派给自己的 child classLoader -> Extension ClassLoader。
- 判断 Extension ClassLoader 能否加载该类,如果不能加载,委派给自己的 child classLoader -> Extension Application 。
- 判断 Application ClassLoader 能否加载该类,如果不能加载,委派给自己的 child classLoader -> Custom Application 。
- 判断 Custom Application 能否加载该类,如果不能加载,抛出 ClassNotFondException。
下面两张流程图形象的描述了这种关系:
这也就解释了为什么 1.2 节的代码运行会报错的原因。当运行 main 方法后,加载 java.lang.Object.class 的不是 Application ClassLoader 而是 Bootstrap ClassLoader,即实际被加载的是源码包的 Object.class,在那个类中是不存在 main 方法的。
2.2 作用
(1)为什么要自下向上判断类是否已经加载?
确保类只被加载一次,如果 parent ClassLoader 已经加载,那么 child ClassLoader 就无需加载。
(2)为什么要自上向下加载类?
确保 Java 核心类库不被 Application ClassLoader 或 Custom ClassLoader 所加载,保证安全。
2.3 源码实现
2.3.1 加载 Parent
1 | public class ClassLoaderDemo { |
ClassLoader.getSystemClassLoader()获取默认委托的 ClassLoader,即最底层的。- 通过
getParent()获取上层 ClassLoader,当为 null 时表示当前已经是 Bootstrap ClassLoader。
运行结果如下:
1 | ClassLoader: sun.misc.Launcher$AppClassLoader@18b4aac2 |





